liyang15
pandorait.cn
CCIE#23951 ON THE WAY!
Home
About
CV
Blog
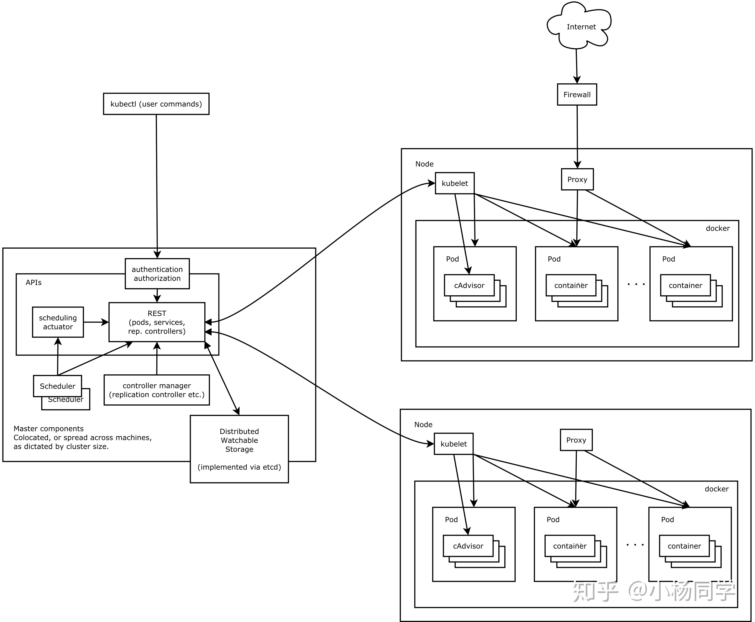
K8S架构
14 Aug 2021